Executive Summary
To increase the efficiency and transparency of the material donations to fight against the Coronavirus in China, I suggest using blockchain technology to establish a new business model to eliminate the intermediate and allow peer to peer transactions. I name the project as Saver. The vision for Saver is to digitalize information and enable seamless demand and supply fulfillment to fight against poverty, illness and basic human wellbeing.
Background
The coronavirus is spreading in China since January 2020 and causes thousands of people to die in a short time. All the relief supplies are raising and transporting to China, the cross – border supplier and local distribution of materials become a big challenge. As some of the relief supplies are raising outside of China by ethnic Chinese through government endorsed institutions, the challenge nails down to fundraising, procurement and distribution. How to help people in Wuhan and other places with the most need most efficiently and transparently is the social impact issue I focus on tackling.
What is the problem I want to solve?
The donors who actively participated in the public benefit activities want and have the right to know what happens after the donation. However, from the local news, the witness in Wuhan reported that the surgical masks, protective suits are piling up in the warehouse. At the same time, the doctors and nurses in hospitals are risking life to reuse the masks and protective costumes, the contract is fierce and unacceptable. The situation requires a more transparent, efficient way to distribute materials and disclose information.
What is the current solution, and what are the pros and cons of the solution?
The current system builds around the centralized agents. The middlemen are the information hub to disclose news and the moderators to handle material procurements and distribution. They face big challenges in fundraising during the regular days and face an even bigger challenge ineffective delivery during crisis.
The value chain in exhibit 1 demonstrates the role centralized agents play in fundraising and material distribution. The pros for this solution are:
– Familiarity and easy access to different organizations;
– Disconnected of information in fundraising and material procurement and distribution (exhibit 2).
The cons are:
– Fragmented information, donations, and a lot of manual work;
– Low efficiency, accuracy and reliability;
– Couldn’t able to handle large and decentralized transactions.
Identify the key matrix
Before fixing the problem, I conduct some research among my friends in China, and analyse the feedback and figure out that lead time, transparency and traceability are the top three matrix that influence the donation experiences. The results show that if there is a better way to quantify and improve the three matrices, the credibility and willingness to donate can be largely improved.
How to harness the power of technology to improve the current solution?
The Block Chain applications in supply chain, digital wallets and cryptocurrency can offer a perfect solution to build a new donation system – Saver.
Unlike the existing block chain application in social impacts, Saver is a one stop shop that solve information asymmetric, connect individual fundraising directly to manufacturers and allow small batches production and distribution according to the emergency and importance.
What are the Technologies and Benefits through using Saver?
Smart Contract
Saver is built on Ethereum block chain. Ethereum is the second generation of block chain application, it offers the infrastructure of customized smart contracts. The smart contracts will be built on each interaction among different parties, for example, when achieving the minimal production units, donors can place order to manufacturer and assign to deliver to certain beneficiary.
Ledger of Things
The ledgers documenting the information will public in the block chain, all the participants will receive the information. As the information is immutable, no one can revise the information, resulting the credibility of the system. Besides, every transaction will announce in the block chain, anyone can trace the transactions.
Ledgers will be maintained by miners.
Protocol and Digital Signature
Saver is a public blockchain, and it is open source. It takes seconds to process each transaction and only consume limited amount of energy.
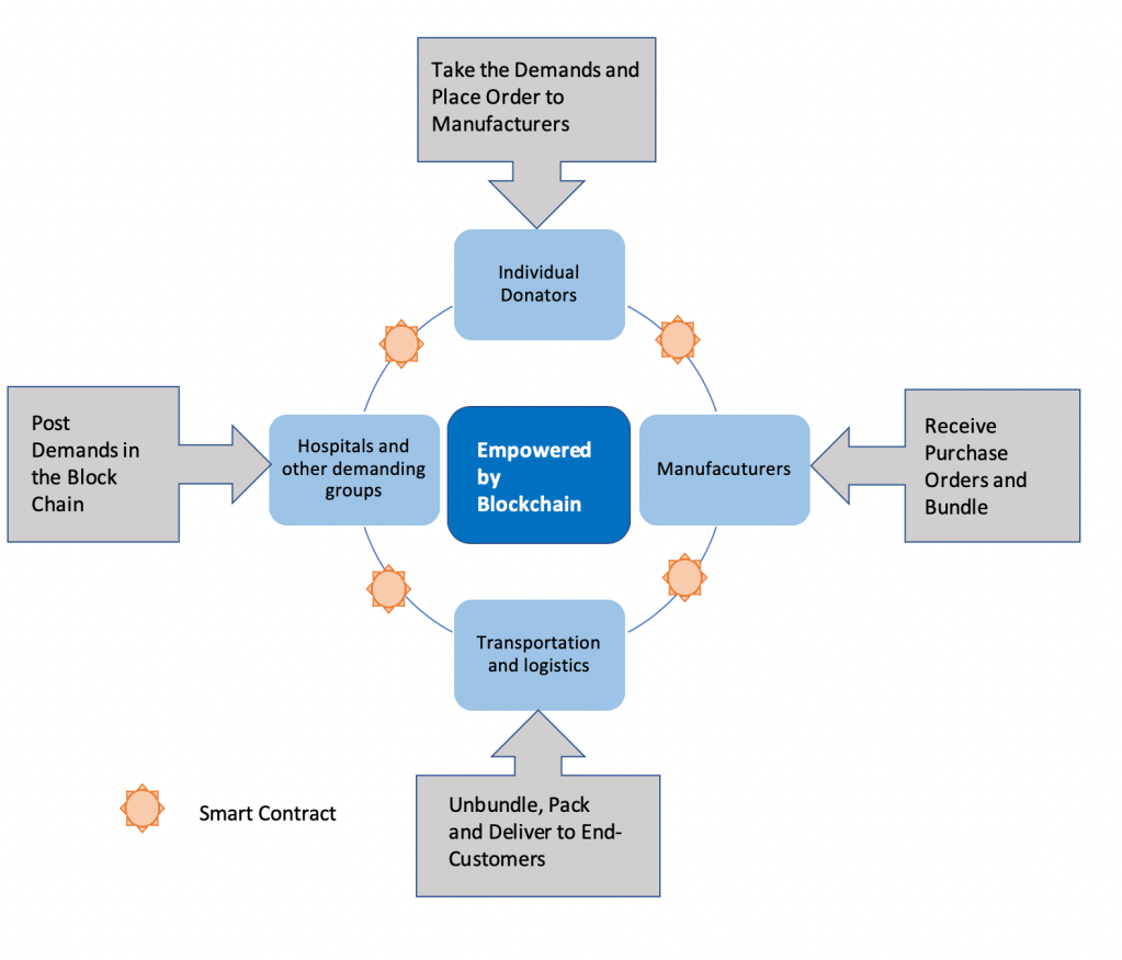
What is the business model?
I summarize Savor’s business in exhibit 3. The graph shows how a demand of relief material can be fulfilled through Savor.
Assumed a hospital A in Wuhan declared an demand of 12,000 surgical masks, the announcement will be viewed by all the donors, the manufacturer B will publish the current selling price per SKU and capacity availability, and the logistic company C will launch their operation schedule in Wuhan, therefore, donors can easy figure out how many surgical masks they can purchase from B and transport through company C within estimated time.
Savor built the seamless platform that allow the traceability of each donation, largely increase the transparency of money and goods, and avoid delay in information and operation. According to EY report, “It’s important to clarify that the blockchain isn’t merely a prerequisite piece of software to buy
”[1], which make Savor affordable.
Finance and Challenges
The biggest challenge is not on blockchain technology but on the business site, the low adoption rate can result from the unfamiliarity of blockchain, and the stickiness to existing fundraising platform.
Moving forward, what are the other inspiration and application?
Even though we can’t implement Savor in the short time, I believe the combination of blockchain application in supply chain and digital payment can disrupt the traditional charity system.
[1]How blockchain is revolutionizing supply chain management, EY Insights, https://www.ey.com/Publication/vwLUAssets/ey-blockchain-and-the-supply-chain-three/$FILE/ey-blockchain-and-the-supply-chain-three.pdf
Exhibit 1 Value Chain in the Block Chain Model
Savor’s model

The Traditional Model

Exhibit 2 The traditional Model

Exhibit 3 Savor’s Business Model
